当前,在我国经济发展进入新常态,许多传统行业增长放缓,部分行业出现产能过剩的情况下,而节能环保产业等发展速度却不减反增,节能减排降碳指标已经成为各级政府尤其是各省级政府工作的一个目标硬任务,并成为推进供给侧结构性改革的一项重要内容。随着国家“绿色化发展”的顶层设计,大气十条、水十条的推进实施,以及土十条即将出台,大量企业和资金纷纷涌入环保市场,环保产业或将迎来发展“黄金期”,正催生一个约10万亿的巨大节能环保市场。
?
致金研究院针对环保行业进行了综合的调研分析,本文从环保产业链及行业发展历程为切入口,讲解了环保行业的综合情况。
?
1环保行业概念界定
?
1.1行业概念
?
? ?环保行业是指在国民经济结构中,以防治环境污染、改善生态环境、保护自然资源为目的而进行的技术产品开发、商业流通、资源利用、信息服务、工程承包等活动的总称。环保行业涉及节能环保技术装备、产品和服务等,产业链长,关联度大,吸纳就业能力强,对经济增长拉动作用明显。
?
狭义上,环保产业指的是在环境污染控制与污染物减排、清理以及废弃物处理方提供设备和服务的行业,是相对于治理生产过程中排放的“三废”(废水、废气、固体废弃物)的“末端处理”而言的,目前,这是环保产业的核心内容。广义上,环保产业不仅涵盖了狭义的内容,还包括产品生产过程的清洁生产技术和清洁产品。
?
1.2行业细分
?
经过30年的发展,我国环保产业目前已经成为涵盖环保设备制造、环保工程、环境保护服务、资源综合利用等领域的综合性产业。环保产业的主要细分领域包括空气污染、水处理及固废处理等。
?
环保产业的建设可分为四个板块,分别是固废处理、水处理、大气治理、环境监测。
?
图表:环保产业建设具体项目方向

? ? ? 2环保行业产业链构成
?
2.1 环保产业链
?
在环保产业链上游,也就是环保研发和制造业产业。研发主要是高校和科研机构以及企业实验室等。环保制造业以中小规模经济单位为主,目前环保产品的性质、结构、功能等方面的差别不大,市场竞争比较激烈,企业之间围绕价格、产品和服务质量展开竞争。
?
在环保产业中游,主要是环保工程,以项目或工程分包为主要形式的市场,一些第三方服务机构参与其中。
?
图表:环保产业链构成-环保工程建设

? ? ? 在环保产业下游基本为运营阶段,用户以公共机构和业主方为主,是一个兼具买方和卖方垄断势力的市场,即买卖双方都有向对方施压的筹码。对下游卖方而言,企业核心竞争力的关键在于其整合能力,既包括对上游供应商的整合,也包括对产品、项目、市场、资金以及技术等各要素的整合。
?
在水污染防治领域,目前全国重点流域水污染防治计划项目的开工率明显提高,城市污水处理厂建设项目进度加快。在水处理技术与设备方面,生物法与物化法相结合,生物法中厌氧工艺与好氧工艺相结合,是处理工业废水的发展趋势,废水深度处理技术成为水处理技术比较活跃的领域,城市污水处理设备向大型设备发展。
?
? ?污水处理和固废处理是环保行业中最具投资价值的细分行业,工业污水处理利润空间较大的部分在产业链上游,生活污水处理在下游,固废处理在整个产业链上都有较大的利润空间。
?
2.2环保产业价值链分析
?
根据环保产业价值链,目前环保产业的增值主要体现在创新研发和关键设备及使用剂的制造方面。在工程安装方面,环保企业基本是免费服务。后续的维护等服务基本是免费,只有某些零部件更换需要些许费用,创造的价值很少。如果企业属于工程运营,如污水处理厂的运营,那么后续的收益是比较稳定的。
?
图表:环保产业价值链

? ? ? 总体来看,目前国内环保企业的盈利模式比较简单,主要通过销售产品和环保基础设施的运营获取利润。
?
3环保行业发展历程
?
3.1 发展历史
?
环保产业是为社会生产和生活提供环境产品和服务活动,为防治污染、改善生态环境、保护资源提供物质基础和技术保障的产业。随着中国经济的持续快速发展和城市化与工业化进程的不断加快,国家对环保产业发展日益重视,尤其改革开放以来,各五年规划(计划)对环保事业和环保产业发展都有明确的目标内容,新出台的国家“十三五”规划更是辟专章规划绿色环保产业的发展。
?
??我国环保产业从20世纪70年代初开始起步,目前已进入快速发展阶段,总体规模迅速扩大,产业领域不断拓展,产业结构逐步调整,产业水平明显提升,逐渐成为国民经济新的支柱产业。但当前环保产业发展也存在技术创新体系不完善、技术开发投入不足、市场不规范、法律法规不健全、财税优惠政策激励力度有限、企业融资难度大等诸多问题。
?
3.2 发展阶段
?
??我国环保行业的发展主要经历了以下四个阶段:
?
萌芽阶段:上世纪60年代中-1973年上世纪60年代中后期,我国在北方重工业城市设立“三废”治理办公室,开展了“三废治理”工作。这一时期,以重点工业领域为主,主要引入国外环保设备,同时开展小批量试制,尚未有环境保护的概念,环保产业自然也不存在。尽管如此,环保设备在生产过程中又是客观存在的,并在治理“三废”的过程中确实发挥了作用。
?
? ??阶段特点:开始研制污染控制控制设备,环保产业尚在孕育过程中。
?
初步发展阶段:1973-1989年1973年第一次全国环境会议确定了“环保32字方针”,标志中国环境保工作事业起步,环保产业也由此诞生。1979年《环境保护法(试行)》确定了环境保护的基本方针和“谁污染,谁治理”的政策,从立法角度进行环境保护,增加了环保产业发展的推动力。1983年底召开的第二次全国环境保护会议,将环境保护作为中国的一项基本国策。此外,以《环境保护法》为代表的法律法规政策体系初步建立,为环保产业的发展奠定了坚实的制度基础。在相关环保政策的引导下,环保产业市场逐步建立并获得发展,1988年,我国环保产业年产值38亿元,实现利润8.3亿元。
?
? ?阶段特点:环保产业处于自发、无序状态,产业市场狭小、技术落后,产品集中在“三废”末端治理;通过政府强制性手段建立的环保产业市场,迫于政府命令而被动地发展。
?
? ?稳步发展阶段:1990-2000年1992年第一次全国环境保护产业工作会议召开,确定了中国环保产业发展的指导思想和基本方向。1996年《关于环境保护若干问题的决定》提出,大力推进“一控双达标”等工作。为适应环境保护新形势要求,国家对部分环保法律法规进行修订,并出台了多项环境法律法规和环境标准。此外,国家加大了对环境污染治理的投资力度,我国环保产业发展驶入快车道。到2000年,我国环保产业年销售收入1689.9亿元,利润166.7亿元,比1988年分别增长了约43.5倍和19.1倍,产业规模显著壮大。
?
? ?阶段特点:环保产业逐步扩展到环保技术开发、工程设计施工、环境咨询等环保服务、“三废”综合利用、自然生态保护等领域。环保市场以政府引导、企业自我发展和调整结合推动发展,产业初现规模。
?
快速发展阶段:2001年-至今“十五”期间,国家采取一系列加强环境保护的对策措施,市场化机制开始进入环保领域。“十一五”期间,把主要环境污染物减排列入约束性指标,同时进一步制定了污染治理和资源综合利用的相关政策法规,并将节能环保产业列为战略性新兴产业之首。“十二五”以来,国家环境政策持续加码,同时进一步修订和完善了相关的法律法规、环境标准等,加强环境执法监督,并进一步加大环境保护投资力度。由博思数据发布的《2016-2020年中国环保产业市场分析与投资前景研究报告》表明:2001-2012年,我国环保投资额年复合增长率在20%以上。2011年我国环保行业年营收约3.08万亿元,利润2,777.2元,与2000年相比,产业总体规模明显进一步扩大。
?
? ?阶段特点:环保产业内涵不断丰富,领域进一步延展,逐步形成综合性行业,同时产业结构不断调整优化。这一时期,仍以政府引导为主,但市场机制在环保产业发展中的作用逐步显现,环保产业的市场化进程在政策推动之下正在加速。回顾我国环保产业的发展历程,政府宏观调控与市场机制的有机结合、环保产业法规政策的健全、环保产业技术创新体系的推进、环保产业领域多元化投融资改革措施的完善等都是当前环保产业发展值得借鉴的历史经验。
?
第一,政府宏观调控与市场机制的有机结合是规范环保产业发展的重要驱动力。随着市场经济体制的日臻完善,政府要引导环保产业走向社会化、市场化、专业化和企业化,推动环保产业发展规模、水平的不断提高。
?
? ?第二,法规政策的健全是环保产业发展的有力支撑。一国环保产业的发达程度与该国环境法规的完善程度密切相关。要不断健全环保产业法规政策,推动环保产业健康发展。
?
第三,技术创新是推动环保产业发展的关键因素。环保产业属于技术密集型综合性产业,环保产品从设计开发之初,经过中间环节的生产过程一直到推向市场,都强烈依赖科学技术的创新。加强环保科技成果共享平台建设、构建“政产学研”一体的环保技术研发体系、健全环保先进技术示范应用的鼓励性政策等,促进环保产业优化升级,是推动环保产业持续健康发展的关键。第四,开辟多元化投融资渠道是促进环保产业发展的有力保障。一方面,应完善政府投资体制,加大对环保领域的投资力度,确保涉污企业的治理费用投入达到环境治理的需求。另一方面,要鼓励政府和社会资本合作,通过运用BOO、BOT、BT、绿色环保基金、绿色环保债券等多种方式,积极引导民间资本进入环保产业。
?
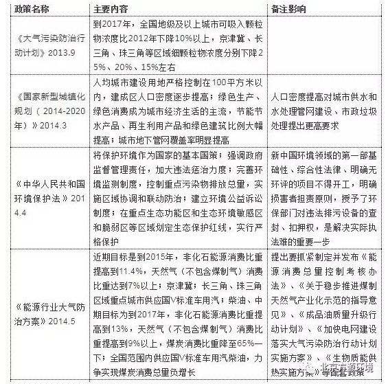
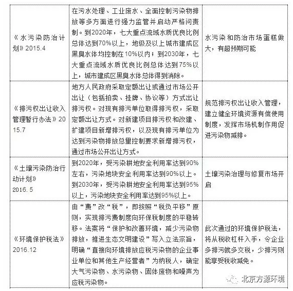
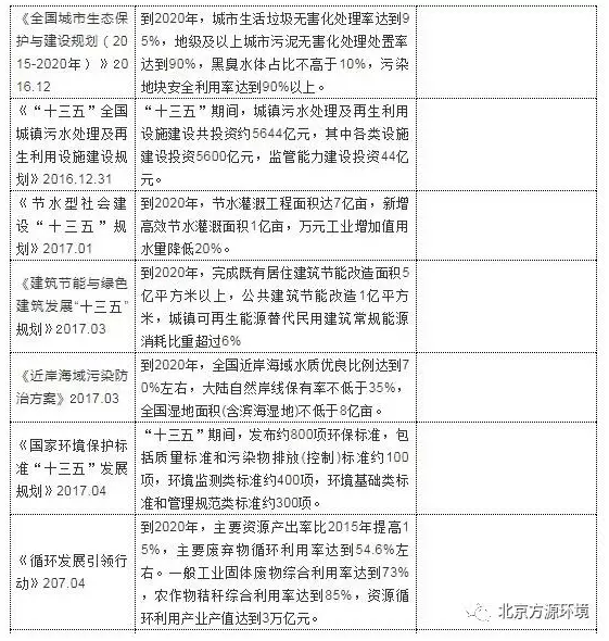
3.3 政策梳理
?
环保行业对于政策比较依赖。近年来,以“三大计划”为引领,政府多个环保政策相继出台,并且发布了一系列的十三五子行业环保规划,每个规划或计划涉及的投资都是成千上万亿。正是由于未来庞大的市场发展空间,吸引了资本关注。
?
表格:环保行业政策梳理




